| Thông tin thị trường quốc tế cập nhật 24/7 từ Bộ Công Thương
Cơ hội giao thương

Doanh nghiệp Trung Quốc tìm nhà cung cấp sản phẩm dăm gỗ

Doanh nghiệp Trung Quốc đề nghị Thương vụ Việt Nam tại Bắc Kinh giới thiệu nhà cung ứng sản phẩm dăm gỗ xuất khẩu đi Trung Quốc.

Số lượng: 500.000 tấn/ tháng

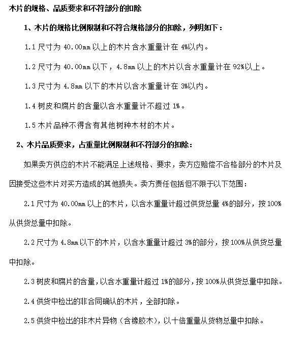
Tiêu chuẩn, đề nghị tham khảo theo thông tin sau:

Doanh nghiệp Việt Nam quan tâm có thể liên hệ với Thương vụ Việt Nam tại Trung Quốc qua email: cn@moit.gov.vn. Thông tin gửi về Thương vụ đề nghị rất ngắn gọn, bằng tiếng Trung hoặc tiếng Anh gồm:

1/ Tên công ty và tên người giao dịch.

2/ Địa chi công ty, email, wechat giao dịch, website (nếu có)

3/ Thông tin về năng lực sản xuất, kinh nghiệm xuất khẩu sang thị trường Trung Quốc.

Xin trân trọng cảm ơn và chúc Quý doanh nghiệp thành công.

Thương vụ Việt Nam tại Trung Quốc

Nội dung liên quan